香港优才计划申请最强攻略(2025年12月更新):利弊+12项要求+流程+16条避坑指南+续签要求+转永居!

银河集团购买银河【好生意·真经营】服务,你将拥有银河7大板块服务,助您拿到香港身份、子女赴港读书、创业盈利、顺利续签转永居。银河凭借十几年香港服务经验,从高才通申请材料打磨,到香港公司真实运营规划,再到续签转永居关键节点把控,每一步都有专业团队护航,让你既顺利拿身份、子女享优质教育,又能依托香港优势开拓海外市场,实现 “身份 + 事业” 双赢!选择银河,不只是选择一家服务机构,更是锁定一个懂香港政策、懂企业出海的长期合作伙伴。现在咨询,即可获取专属高才续签方案 + 企业出海合规评估!如果你想要了解银河【好生意·真经营】可以加我微信详细了解(18565851853 &17675416895)2025年12月香港优才新政落地,评审机制从"量化打分"全面转向"质性匹配",审批提速的同时门槛显著提升,让无数瞄准香港身份的精英人士既看到机遇,又陷入困惑:12项评核准则到底要满足几项才能通关?新政下的申请利弊如何权衡?流程中藏着哪些稍不留意就会被拒的隐形坑?续签和转永居的实质要求又有哪些新变化?
别担心!这份紧跟最新政策修订的最强攻略,正是为解决你的所有焦虑而来。
从核心利弊拆解、12项硬性要求精准解读,到全流程实操指引、16条避坑红线预警,再到续签转永居的长期规划方案,全维度覆盖你申请路上的每一个关键节点,帮你少走90%的弯路,高效把握新政下的香港身份红利!
香港身份需要先评估再申请! 如果你还没有拿到香港身份,不妨花10秒测评自己到底适合哪种方式落户!码上测评,立刻有答案↓↓↓ 也可以DD米粒妈一对一精准测评和答疑18565851853
https://www.galaxyoversea.com/renewal/1?pla=v-gw-yinhegw&spreadword=V251230xuqian
一、香港优才计划的利弊和好处
香港优才计划的优势
香港优才计划的核心优势在于其灵活性和为家庭带来的长远价值。
申请灵活度高:与高才通计划通常要求申请人来自知名院校或具备高收入不同,优才计划更侧重于综合评估申请人的背景。更重要的是,在申请阶段,您无需提前获得香港本地雇主的聘用,也无需进行大额投资,可以根据自身规划自由选择到港发展或生活的节奏。
续签路径相对灵活:成功获批后,续签阶段并不强制要求您必须受雇于某家特定公司或长期居住在香港 。入境处更看重您与香港之间的“通常居住
”联系,这可以通过在港生活、工作、子女在港就读、有商业活动等多种方式证明,为您提供了较大的规划空间。一人申请,全家受益:作为主申请人,您的配偶和18岁以下未婚子女可以同时以“受养人”身份获得香港身份,共同享受相应的教育、医疗等社会福利。
优质教育和升学优势:拥有香港身份,子女可以享受香港15年的免费公立教育。在升学方面,未来可凭借香港中学文凭考试(DSE)成绩申请本地、海外及内地众多高校;若满足永居条件后,还可参加竞争相对缓和的华侨生联考,为入读内地顶尖大学提供多一条路径。
税务与出行便利:香港拥有具竞争力的低税率环境,个人薪俸税最高不超过15%,且税制简单。此外,取得香港永久性居民身份后即可申请香港特区护照,享受免签或落地签前往众多国家和地区的便利。
⚠️ 挑战与潜在风险
在享受上述优势的同时,也需正视其挑战,尤其是2025年政策调整后,门槛和续签要求均有提高。
政策门槛显著提高:2025年的新政取消了过去的综合计分制,改为须满足12项评审准则中的至少6项,对申请人的学历、语言能力、收入等方面提出了更明确、更高的要求。例如,仅凭本科学历可能已不足以满足关键条件,硕士或博士学位更具优势。
续签是长期承诺,非一劳永逸:获取香港身份只是开始,通往永居的道路长达7年,期间需要完成数次续签。入境处会严格审查您是否与香港保持真实、紧密的生活或工作联系,例如是否有稳定的在港居住记录、工作证明、税单、强积金记录等。仅“挂靠”空壳公司而无实际运营,或长期不在港缺乏联系,续签将非常困难。
材料准备复杂且审核严格:优才申请需要提交大量证明材料,包括个人身份、学历、工作经历、资产证明等,准备过程可能耗时数周甚至数月
。任何信息虚报或材料造假,一经发现将导致申请失败,并可能影响未来的任何签证申请。审批周期相对较长且结果不确定:尽管新政旨在缩短审批时间,但优才计划的审核周期相较于高才通等计划仍可能较长。同时,达到基本申请条件并不保证100%获批,入境处会进行综合评估,存在一定的不确定性。
长期的时间与经济投入:从获批到最终获得永居身份,需要持续7年的投入。这期间不仅需要投入时间维持与香港的联系,也会产生如租房、生活、子女教育、维持公司运营等持续性的经济成本,需要提前做好规划和预算。
总结与建议
总的来说,香港优才计划如同一把双刃剑。它为您和家庭打开了一扇通往国际化发展、优质教育和更广阔机遇的大门,但也要求您进行长达七年的细致规划和持续的资源投入,特别是要满足续签的实质性要求。
在决定前,请务必审视自身情况:您的职业背景、家庭计划、以及对未来的期望,是否与优才计划的要求相匹配,并愿意为之付出努力。
如果你已经通过香港人才计划拿到香港身份,正在规划续签/开公司续签,可以直接在线测评续签成功率!✅ 分数越高,续签通过率 & 长年限获批概率越大✅ 测评后专属顾问 1v1 为你定制适配续签方案,用数据说话,提前摸清续签底气,避开断签风险,稳稳向永居迈进↓↓↓
https://www.galaxyoversea.com/renewal/1?pla=v-gw-yinhegw&spreadword=V251230
银河【好生意·真经营】提供香港身份续签、转永居、注册香港公司、开户、商业计划书、公司财税合规运营(年审/审计/报税/代理记账/强积金等)、税务规划、实体办公室、子女教育全链条服务,如需咨询欢迎随时DD银河米粒妈(18565851853)

二、香港优才计划申请条件评估
香港优才计划并非人人都能申请,申请前需要做评估看是否符合申请资格,优才计划改版后需要满足4个基本申请条件和一项打分制度。一起来看看你是否达标。
01)优才基本资格:18岁或以上+无刑事罪行记录或不良入境记录+能独立负担本人及受养人居港期间的生活和住宿开支+具备由认可大学或高等教育院校颁授的大学学位。
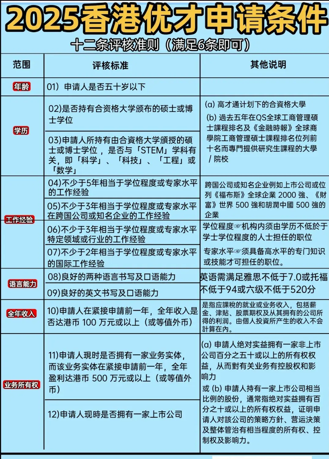
02)优才综合计分制:综合计分制取消旧版打分制度,新版采用12项评核准则,需符合其中6项才可递交申请,这12项准则结合了高才的合资格院校名单、年收入要求,以及科才的 STEM 学科等要求,涵盖年龄、学历、语言能力、工作经验、全年收入、业务所有权等范畴 。
03)成就计分制:成就计分制适合在某个行业/领域有突出成就的佼佼者,比如曾获得杰出成就奖(例如奥运奖牌、诺贝尔奖、国家/国际奖项、获业内颁发终生成就奖等)

04)香港优才计划适合人群
✪高学历人才
持有由认可大学颁发的硕士或博士学位,尤其是毕业于世界排名前100的高校。
STEM(科学、技术、工程和数学)领域的硕士或博士毕业生更受欢迎。
✪具备丰富工作经验的人才
拥有至少5年的专业工作经验,特别是在创新科技、金融、国际贸易等香港紧缺行业中有不少于3年的工作经验。 在知名跨国公司或海外名企有工作经验者,以及具备国际视野和经验的人才,也更容易获得青睐。
✪语言能力强的人才
精通两种语言,其中至少包括中文或英文。 英语能力的要求通常包括雅思7分以上,托福94分以上,或大学英语六级520分以上。
✪企业家和上市公司股东
持股50%以上或作为上市公司股东的企业家,如果满足收入及学历要求,申请也较容易。 拥有盈利丰厚的企业,对香港的经济发展有潜在贡献的企业家,也更容易获得批准。
✪具备卓越成就的人才
通过成就计分制申请,适合获得奥运奖牌、诺贝尔奖等国家级/国际级奖项的精英。这些人群通过香港优才计划,有机会在香港居留7年后,申请成为香港永久居民,享受更多。
如果你已经通过香港人才计划拿到香港身份,正在规划续签/开公司续签,可以直接在线测评续签成功率!✅ 分数越高,续签通过率 & 长年限获批概率越大✅ 测评后专属顾问 1v1 为你定制适配续签方案,用数据说话,提前摸清续签底气,避开断签风险,稳稳向永居迈进↓↓↓
https://www.galaxyoversea.com/renewal/1?pla=v-gw-yinhegw&spreadword=V251230
银河【好生意·真经营】提供香港身份续签、转永居、注册香港公司、开户、商业计划书、公司财税合规运营(年审/审计/报税/代理记账/强积金等)、税务规划、实体办公室、子女教育全链条服务,如需咨询欢迎随时DD银河米粒妈(18565851853)

三、香港优才计划申请到永居全流程
香港优才计划为专业人士提供了一条通往香港居留的路径,最终有机会获得永久居民身份。下面这张流程图汇总了从申请到成为永久居民的关键阶段,希望能帮助您直观地了解整个过程。
申请条件与流程<br/>01、基本资格:申请香港优才计划,首先需要满足四项基本资格:年龄在18岁或以上;具备良好的财政能力,能负担本人及受养人在港的生活开支;无犯罪记录或不良入境记录;通常要求具备认可大学的学士学位或以上学历。
<br/>02、申请流程关键步骤,目前的香港优才计划主要采用综合计分制(需满足12项评核准则中的至少6项)或成就计分制(适用于顶尖杰出人才)进行评核。
<br/> 具体的申请步骤包括:
评估与准备:确认本人符合基本资格后,着手准备申请材料,通常需要2-4周时间。材料包括个人及受养人基本证件、学历证明、工作经历证明、资产证明以及关键的赴港计划书等。
线上递交:通过香港入境处官网的线上系统递交申请,成功提交后会获得档案号,用于查询申请进度。
入境处审核:入境处会对申请进行审核,2025年新政下,预计审批周期有望缩短。
获批与激活:申请获批后,申请人会收到正式获批函。需在规定时间内(通常是3个月内)缴费并下载电子签证,然后凭此在内地办理逗留D签,并预约赴港激活签证、办理香港居民身份证。七年永居的计算时间从您首次激活签证并入境香港开始计算。
续签:维持身份的关键
优才计划首次获批一般获得3年逗留签证。续签是通往永居的核心环节,主要有两种模式:
• 普通申请人:通常遵循“3+3+2”模式,即首次3年签证到期后,如符合条件可续签3年,再次到期后续签2年。
• 顶尖人才:若在上一评税年度的薪俸税应评税入息达港币200万元或以上,并且在港已通常居住不少于2年,则可能适用“3+5”模式,即第二次续签可直接获批5年。
续签成功的关键在于向入境处证明您与香港保持了 “通常性居住” 联系。这并非要求您必须365天居港,而是强调香港是您的生活中心。证明材料可以多元化,例如在港的居住证明(租约、水电费单)、子女在港就读证明、在港的雇佣合同、薪金证明、税单、强积金供款记录,或在港建立或参与业务的证明等。续签申请需在当前逗留期限届满前4周(28天) 内递交。
转永居与入境处审核
持有香港居民身份满7年后,即可申请成为香港永久居民。
入境处在审核永居申请时,核心是考察申请人是否满足 “连续通常居住于香港不少于7年” 的要求。他们会综合考量多方面因素,例如是否在港有固定住所;是否受雇于香港本地公司或已在港建立业务;家庭成员(如配偶、子女)是否在港居住、就读;不在香港的原因、时间及次数;是否依法报税;以及是否参与本地社群活动等。永居申请获批后,您就可以申请香港特区护照了。
重要提醒
香港优才计划的政策细节(如人才清单、评分标准等)可能会动态调整,建议在规划时密切关注香港入境事务处发布的最新官方信息。整个流程较长,提前并持续规划至关重要,尤其是在维持与香港的“通常性居住”联系方面,需要积累相关证明。
如果你已经通过香港人才计划拿到香港身份,正在规划续签/开公司续签,可以直接在线测评续签成功率!✅ 分数越高,续签通过率 & 长年限获批概率越大✅ 测评后专属顾问 1v1 为你定制适配续签方案,用数据说话,提前摸清续签底气,避开断签风险,稳稳向永居迈进↓↓↓
银河【好生意·真经营】提供香港身份续签、转永居、注册香港公司、开户、商业计划书、公司财税合规运营(年审/审计/报税/代理记账/强积金等)、税务规划、实体办公室、子女教育全链条服务,如需咨询欢迎随时DD银河米粒妈(18565851853)

四、香港优才计划的 16条避坑指南
理解您对续签环节的特别关注,这确实是整个优才计划中最关键的一步。下面我为您梳理一份详尽的避坑指南,其中会重点围绕续签展开,希望能帮助您规划得更稳妥。
香港优才计划的续签是获得永居身份路上的关键环节。2025年,随着政策审核趋严,了解常见的“坑”并有效规避,能显著提高您的续签成功率。以下是16条需要特别注意的避坑指南。
| 风险点 | 核心规避要点 |
|---|---|
| 1. 空壳公司挂靠 | 仅注册公司而无实际运营(无场地、无业务、无雇员)是高压线,续签会被直接拒批。 |
| 2. 居住关联薄弱 | 长期离港且无合理解释(如全年在港时间过短),或无法提供连续的住址、生活消费记录。 |
| 3. 材料造假或矛盾 | 虚构雇佣关系、伪造流水或税单等行为,一经查实将导致拒签并可能承担法律责任。 |
| 4. 受雇材料不全 | 仅提供雇佣合同不足为凭,必须附上持续的薪资银行流水、强积金供款记录及税单。 |
| 5. 离港记录无证明 | 因工作或家庭事务离港(尤其是单次超180天),必须保留并提交如出差信、医疗记录等合理解释文件。 |
| 6. 忽略受养人材料 | 主申请人续签时,必须同步更新每位受养人(配偶、子女)的在港状况证明。 |
| 7. 拖延至最后一刻 | 务必在签证到期前至少4周提交申请,为入境处可能的补件要求留出充足审核时间。 |
| 8. 信息变更未更新 | 住址、工作单位等关键信息变动,需先通过入境处官网更新个人信息,再递交续签申请。 |
| 9. 自雇业务无贡献 | 创业自雇者除基础材料外,应积极提供利得税表、本地员工雇佣记录,以体现对香港的经济贡献。 |
| 10. 轻信“挂靠”捷径 | 入境处会核查雇佣真实性(岗位内容、薪资与公司业务的匹配度),虚假挂靠极易被查实。 |
| 11. 未保留历史档案 | 历次续签的批准信、申请表格副本必须妥善保管,是未来申请永居时证明连续合规居住的关键。 |
| 12. 自雇公司税务异常 | 即使业务未盈利,也需合规进行税务申报。长期零申报且无合理解释,可能被视为无实质业务。 |
| 13. 转永居前关键期松懈 | 在申请永居前的最后1-2年,应进一步加强与香港的联系,避免因“关联弱化”影响最终审批。 |
| 14. 盲目相信低成本承诺 | 警惕“保过”、“零投入”等虚假宣传,任何不要求实质性投入的方案都蕴含极高风险。 |
| 15. 随意切换续签类型 | 从“就业”转为“自雇”等路径切换时,需提供清晰的说明及新业务的启动证据,避免规划混乱的观感。 |
| 16. 忽视语言能力证明 | 若职位或业务需要,提供雅思、托福等语言能力证明,能显著增强个人竞争力的说服力。 |
总的来说,2025年香港优才续签的核心逻辑已非常清晰:从“形式合规”转向“实质贡献”与“真实关联”。成功的关键在于用长期、稳定、真实的证据,向入境处证明您以香港为生活和发展重心的诚意与行动。
如果你已经通过香港人才计划拿到香港身份,正在规划续签/开公司续签,可以直接在线测评续签成功率!✅ 分数越高,续签通过率 & 长年限获批概率越大✅ 测评后专属顾问 1v1 为你定制适配续签方案,用数据说话,提前摸清续签底气,避开断签风险,稳稳向永居迈进↓↓↓
https://www.galaxyoversea.com/renewal/1?pla=v-gw-yinhegw&spreadword=V251230
银河【好生意·真经营】提供香港身份续签、转永居、注册香港公司、开户、商业计划书、公司财税合规运营(年审/审计/报税/代理记账/强积金等)、税务规划、实体办公室、子女教育全链条服务,如需咨询欢迎随时DD银河米粒妈(18565851853)

六、香港优才计划续签最新要求
香港优才计划获批后拿到的是香港居民身份证, 首次逗留时间是3年,香港优续签需要提前做好续签规划,在续签节点办理续签手续,不然香港身份就会失效,因此失去享受香港身份福利的资格。
01、优才续签模式
普通模式:3+3+2
顶尖人才模式:3+5
优才获批后首签3年,如果你在2025年获批优才,那么需要在2028年办理第一次续签手续,2032年办理第二次续签手续,2032年持有香港身份7年,就可以办理香港永居手续。如果符合顶尖人才要求,只需要在2018年办理一次续签手续就可以了,一次可以续签5年。

02、优才续签要求:香港入境处针对以综合计分制申请获批的优才续签规定为:在首3年逗留期限接近届满时申请延期逗留须提供令入境处信纳的证明文件,证明其已采取来港定居的步骤,在本港居住,例如取得支薪聘任或已建立业务。
证明包括:
①已于香港定居生活的证明任何人倘若通常居住在香港;及在香港并不受任何逗留条件的限制,则该人会被视为在香港定居。
②对香港有所贡献 例如担任相当于学位程度、专家水平或高级的支薪职位,并有稳定收入;或于香港建立具合理规模的业务。 也就是为就业和创业两种。 去香港开公司创业自雇续签,因为具有种种优势,深得内地企业家朋友青睐。

03、香港优才计划三种续签方案 结合入境处续签要求与我们的实操经验,给大家总结3个优才续签稳妥好用的方案:
①香港居住:申请人大部分时间在香港居住,即使没有工作(例如财务自由人士在香港躺平),实操看续签也没有任何问题。 如果申请人没有你太多时间去香港居住,可以让配偶或子女在香港定居(读书/工作)配偶在香港居住/工作,或孩子在港读书,主申请人偶尔赴港(至少半年1次)也是能成功续签的
②签约香港公司:申请人可以住内地通勤香港上班,也可以是常居内地线上办公、或是直接由香港公司直接外派到内地工作。重点在能证明有工作关联+对香港有纳税
③香港创业续签现实情况是,大部分申请人事业和生活重心还是在内地,短期内配偶和小孩不会来香港生活读书,也没有亲戚朋友公司提供工作。自雇续签这个方案非常推荐【人在内地,但想要稳妥拿到香港身份续签】的朋友。
六、香港优才计划找银河靠谱么?
香港优才计划可以自己diy,只要你有足够的时间精力,但diy被拒的风险比较大。不少朋友求助中介机构,需要提醒各位朋友的是,要找就找靠谱的中介机构。比如中国香港身份排名第一的中介机构银河集团。靠谱的中介机构能帮助你省时省力,提高获批率,后期续签和转永居都有人为你规划。
银河集团办理香港身份的5大优势:
1.银河集团一站式服务能力强大,有利于香港身份续签 优才获批后拿到的是香港临时身份,需要做好续签规划和安排,不然容易断签。银河集团“一站式”香港业务,对于优才续签和转永居非常有利,除了香港身份申请,还涵盖赴港就业、创业、子女赴港读书、租房买房、驾照、港宝、保险等服务,这些服务都跟续签、永居申请息息相关。

2.银河能解决香港优才申请和续签过程中的各种卡点
香港优才计划申请过程中,很多细节如果不注意,很容易影响获批结果,找银河集团中介公司服务,可以解决很多申请过程中遇到的问题。
3.银河集团全程服务,细致周到
选择香港身份套餐的客户,可以享受整个优才申请套餐全流程服务,全过程有顾问团队、文案团队、续签团队为你服务,全程跟进服务。

4.银河集团有系统的创业服务套餐银河集团成立了18年多,在香港身份续签上,已经总结出一套能够让你成功续签的方法论,目前银河香港续签上目前依然保持0拒签记录,银河有单独的续签和转永居服务,也有创业自雇续签全套服务,可以满足不同续签需求,银河集团续签独家优势:

银河集团有一站式自雇续签产品:满足不同创业需求

银河集团有很多香港身份续签、创业案例:




05、银河集团作为投资推广署合作伙伴,全港精英天团齐助力
