2025香港优才计划打分标准自测表|最新政策+评分细则详解(12月更新)
1 人赞同了该文章

银河集团香港身份办理、创业和续签都找银河集团,从香港身份办理、选项目、收购店铺、租赁办公室、到后期招人、商务服务、公司代理运营管理,续签和永居手续办理, 银河集团全都帮您搞定。选银河不仅是选一个服务机构,更是选一个懂香港、懂创业、懂续签的长期伙伴!银河【好生意·真经营】=身份到手+创业成功+顺利续签转永居。想要了解银河集团【好生意·真经营】项目可以加银河米粒妈微信详细沟通(18565851853&17675416895)
香港优才11月突发变政,即时执行全新的综合计分制,门槛比之前高的不止亿点点。香港优才计划改版后,对于有些人来说是“天塌了”,很多条件很优秀本来符合优才申请资格的人士,一夜之间失去了申请资格。
对于符合条件的人来说是重大利好。
01、通过率大大提高,港府前端时间已经发话,只要符合条件,基本上算是过关。
02、审核周期加快,也会压缩至6个月甚至更短,好过这两年动辄要等1年……
03、港府明确表态继续不限额。
香港的优才画像也更加清晰,如果你属于以下几类人士,抓住机会冲。
1. 名校硕博高材生,尤其是STEM专业
2. 国际视野、多语言能力的海归
3. 大厂员工,尤其是金融/创科/国际贸易相关
4. 百万年薪的企业高管/技术人才/企业主
5. 成功的企业家/上市公司老板
符合条件的优秀人才可以尽快提交申请,以防再次生变,入境处官网特别强调申请资格门槛会随时更改,不作事先通知。这两年各种变化也确实都是毫不预告!

2025年香港优才计划最后一波红利,6项达标即可冲! 如果你对优才感兴趣,可以看看自己能拿多少分,6分符合申请资格!码上测评,立刻有答案↓↓↓ 也可以DD米粒妈一对一精准测评和答疑
一、香港优才计划是什么
香港优才计划是香港特别行政区政府于2006年推出的人才引进政策,旨在吸引全球范围内的高技术人才和优秀人才到香港定居,以增强香港的国际竞争力。
以下是该计划的主要优势:
无名额限制,政策利好
从2023年至2024年,香港优才计划的申请名额限制被取消,为有意向者提供了前所未有的获批机会。2025年配额依然不限制。
续签最灵活的方式
香港优才计划的续签条件较为灵活,不强制要求申请人在香港居住或工作,关键在于能够证明申请人通常居住在香港。
不强制要求在香港工作
根据香港入境事务处的规定,优秀人才入境计划(优才计划)的申请人无需在申请签证前获得香港雇主的聘用,为申请人提供了更大的灵活性。
一人申请,全家受益
香港优才计划允许申请人将未成年子女和配偶列为受养人,这意味着一旦主申请人获批,其爱人和未成年子女也可一同获得香港身份。
赴港生活自由
通过香港优才计划获得身份后,您将拥有极高的生活自由度,无论是选择工作、创业,还是深造提升学历,都完全取决于您的个人意愿。
这些优势使得香港优才计划成为吸引全球人才的重要工具,为符合条件的个人和家庭提供了在香港定居和发展的机会。

2025年香港优才计划最后一波红利,6项达标即可冲! 如果你对优才感兴趣,可以点击链接做一个专业评估! 优才咨询、申请、续签、永居、创业自雇续签都可以DD米粒妈,18565851853

二、香港优才计划申请条件
香港优才计划申请需要先满足以下4个基本资格:
年龄:18周岁以上(提供身份证明文件)
品格:无犯罪、无不良入境记录
经济:足以负担本人及受养人的首年生活费(12万元人民币以上/人)
学历:本科学士学位及以上学历(需由认可的大学或机构颁发,需认证)
满足基本条件后,选择打分,成就计分制度和综合计分制二选一。
按时下最新的综合计分制评核准备,满足12项评核准则中的6项即可递交申请。
具备超凡才能或拥有杰出成就的个别人士,依旧可以走原本的成就计分制。
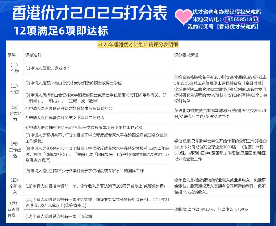
新版香港优才计划综合计分表,一共6个维度,12条标准,需要满足6条,才具备申请资格。
准备1:年龄
年龄不超过50岁,即可拿到这一分。
准则2:合资格大学
香港优才计划全球共205所,24所为中国内地大学,当中23所与高才通名单重合。港府很清晰分流了,学士走高才通,硕博来优才。

准则3:STEM专业
即科学/科技/工程/数学相关课程,入境处有列明清单,包括人工智能、统计学、海洋科学等等。

准则4和5:语言能力
具备两种语言能力符合准备4。
具备英语能力符合准备5。
【英文语言加分最新要求】
1、本/硕/博专业是英语专业,提供学位证明材料;——材料齐全确定加
2、以英语为教学语言的学士或以上学历,内地提供授课语言证明,海外提供成绩单(英语国家)/授课语言证明(非英语国家);——材料齐全确定加
3、英语是工作语言:写声明书,本人签字,另需要提供相关的证明材料,可以在公司出具的工作证明中说明工作使用语言是英语,或提供相关工作文件证明工作中使用英语;——尝试加
4、雅思7.0或以上,托福94分或以上,英语六级520分或以上;——分数达标确定加,分数不达标或仅有其他证书(如英语专四/专八证书、英语四级、其他培训证书等)可作为第3项工作语言中的证明材料尝试加
【小语种语言加分】
1、本/硕/博专业是小语种(如日语、德语等等),提供学位证明材料;——材料齐全确定加
2、以小语种为教学语言的学士或以上学历,内地提供授课语言证明,海外提供成绩单(小语种国家)/授课语言证明(非小语种国家);——材料齐全确定加
3、小语种是工作语言:写声明书,本人签字,另需要提供相关的证明材料,可以在公司出具的工作证明中说明工作使用语言是小语种,或提供相关工作文件证明工作中使用小语种;——尝试加
4、语言等级证书(如日语N1/N2等)。——等级达到最高两级确定加,否则尝试加
准则6:
工作经验满足5年符合要求。
工作经验要从本科学士学位的毕业年份算起。
准则7:跨国公司和知名企业
名企范围指以下4种,阿里/华为/大疆/腾讯等大厂都算。
1. 上市公司
2.《福布斯》全球企业2000强企业
3.《财富》世界500强企业
4. 胡润中国500强企业
跨国公司是指在多个国家运营并有资产的公司/企业,通常把总部设于某个国家,然后在其他国家设立子公司或分支机构,并在国际市场上从事多种业务活动,包括生产、营销和分销,以善用国际资源和把握市场机遇。
准则8:特定领域和行业
申请人是否拥有不少于三年相当于学位程度或专家水平在特定领域/行业的工作经验,包括“创新及科技”、“金融”及“国际贸易”(当中包括跨境海运及空运,以及供应链管理)
申请人的工作经验是否属于特定领域/产业,主要取决于申请人工作的职责、职位或职称,而不是公司所属的行业。如申请人担任的职位涉及更广泛的营运责任,例如“首席执行官”、“总经理”或“总裁”等,公司的业务性质便会成为考虑因素。
准则9:国际工作经验
申请人是否拥有不少于两年相当于学位程度或专家水平的国际工作经验
就国际工作经验的评核准则而言,有关国际工作经验须为申请人在原居国家/地区以外取得并相当于学位程度或专家水平的工作经验。
1.需至少满足累计2年在国外+提供覆盖对应至少2年的工作签证/美国绿卡/加拿大枫叶卡/澳洲医保卡/居留卡(如丢失则需打印出入境记录)+护照首页+对应时间的签字推荐信(或工作证明)
2.如真实在海外工作但没有工作签证的不加分
3.如果有相应的工作证明和工作签证的,但是实际在海外任职不满2年的,不加分
4.非工作签证,以其他签证在海外工作的,不加分
准则10:全年收入
申请人在紧接申请前一年,全年收入是否达港币 100 万元或以上(或等值外币)
全年收入是指应课税的就业收入或业务收入,包括薪金、津贴、股票期权及从其拥有公司所得的利润。由个人投资所产生的收入不会计算在内。
公司所得的利润:一般而言,如申请人绝对拥有一家公司百分之五十或以上的所有权权益,便会被视为拥有该公司。在本计划下,申请人按所有权权益从其拥有的公司所得的利润,将被视为其全年收入。
准则11/12:业务所有权
一般通过两种情形确定:
1. 绝对实益拥有一家非上市公司50%或以上的所有权权益。
2. 绝对实益拥有一家上市公司10%或以上的所有权权益。
2025年香港优才计划最后一波红利,6项达标即可冲! 如果你对优才感兴趣,可以点击链接做一个专业评估! 优才咨询、申请、续签、永居、创业自雇续签都可以DD米粒妈,18565851853
三、香港优才计划申请到永居全流程/材料清单
香港优才计划从申请到永居需要经历以下几个步骤
01)自我评估,确认是否满足基本资格,包括年龄、学历、经济条件、语言能力等。12项标准,达标6项才能递交申请。
02)准备申请材料,包括个人身份证明、学历证明、工作证明、家庭成员资料等。所有材料需提前准备并确保无误。
材料的准备时间因人而异,一般预留4-8周左右的时间。申请材料包括本人及家庭基本证件资料/学历资料/工作证明材料/资产证明资料/赴港计划书等等。入境处有列出部分资料内容,但需要申请人根据个人情况做取舍,并补充一些对申请有利的文件。这部分建议找专业的机构评估,毕竟处理过的案件更多,知道入境处想要看什么证明。

03)提交申请
通过香港入境事务处的线上系统提交申请,填写个人信息并上传相关材料。提交后将获得申请编号,方便后续查询。
04)等待审批,新版优才审批周期稳定在6个月左右,期间,可能会收到入境处的补充材料通知,需及时回应。
05)获得批准,申请通过后,收到原则上批准通知书,需缴纳签证费用并下载电子签证。'
06)激活签证
申请人在收到签证后,需及时缴费,亲自前往香港办理相关手续,包括激活签证和申请香港身份证。
07)办理香港身份证,在入境香港后,需在30天之内办理香港居民身份证。
08)需要做好香港优才计划续签规划(重点)
优才获批后需要尽快与香港建立工作或者生活联系,临时抱佛脚逗留期限容易被缩短。好不容易拿到香港身份,就不要轻易烂尾了。
09)办理续签手续
准备续签材料,在续签节点前一个月,可以递交香港优才计划续签申请。
10)7年后转香港永居
7年后满足通常性居住条件可以申请转香港永居。
香港优才计划不是一步到香港永居,续签规划必不可少,银河集团陪跑8年助你从香港身份到永居!如果你已经拿到香港身份,想要办理续签或者永居手续,可以DD银河米粒妈,银河集团拥有大量续签案例和实战经验,至今保持续签0拒批记录。
银河为您量身定制适合您的续签方案,帮助你解决续签各种难题和卡点,续签永居选银河就对了!

2025年香港优才计划最后一波红利,6项达标即可冲! 如果你对优才感兴趣,可以点击链接做一个专业评估! 优才咨询、申请、续签、永居、创业自雇续签都可以DD米粒妈,18565851853
四、香港优才计划续签
在2024年11月之后,香港优才计划迎来重大变革,香港入境事务处针对依综合计分制获批的优才签证续签事宜,出台了一系列全新要求。

■ 成就计分制下的续签
通过成就计分制获批的人士,一般首次入境是直接给8年期的签证,无需再续签。如果8年后没有申请永居需要再次续签,条件是:申请人证明经济水平可负担本人及受养人居港期间的生活。
■ 综合计分制下的续签
申请人首次3年签证之后,通常会以3+2年的模式在港逗留,要求是:
1. 已于香港定居;及
2. 对香港有所贡献,例如担任相当于学位程度、专家水平或高级的支薪职位并获得稳定收入,或于香港建立具合理规模的业务。如果符合港府顶尖人才的认定,可以直接续签5年。
1、续签要求之转变
①生活与贡献并重:
现需提供在香港定居生活的相关证明,且要对香港有所贡献。具体而言,要么担任相当于学位程度、专家水平或高级的支薪职位,获取稳定收入;要么在香港建立具合理规模的业务。
这与往昔 “通常性居住” 的单一续签要求截然不同,如今变成了 “在港通常性居住” 与 “在港业务收入” 双重要求。
②审核标准的革新:
香港入境处的审核重心由 “形式证明” 向 “实际贡献” 转移,正式确立 “两址两单” 标准,意味着续签要求提升到了全新高度。
①两址:
●住址证明:申请人得备好诸如租赁合同、水电煤账单等能彰显在香港有实际居住情况的材料。
●公司地址:如果申请人以创业或自雇姿态续签,真实且能证明公司确实扎根香港运营的办公地址是必不可少的。
②两单:
●薪俸税税单:借此明晰申请人的收入及纳税轨迹,印证其在香港的经济活动实锤。
●利得税税单:专用于以创业或自雇途径续签的申请人,确证其公司于香港的经营活动切实存在且依法纳税。
这一标准的核心诉求在于,保障申请人与香港建立起实质性的纽带联系,力图剔除 “身份空挂” 或 “挂空壳公司” 的现象,只将那些能为香港经济发展注入活力、做出贡献的优秀人才留住。
如果你已经拿到香港身份,正在规划香港身份续签,可以点击链接做一个测评,看看自己续签成功率有多高,一次能续签多久,马上测评,10秒看答案
02、香港优才计划三种续签方案
✪香港居住,去香港租房、买房,送孩子去香港读书都能提供有效的续签证明
✪香港就业续签,需要稳定收入+职位与学历匹配
✪香港创业续签,需要真实运营,要有真实的业务和银行流水。
03 、优才续签申请日期
优才签证持有人需要在逗留期满前4周(也就是28天)递交续签申请。逗留期限是从你激活香港身份的时间算起的。 入境小白条显示的“批准逗留至XXXX年XX月YY日”日期,就是激活时间。
拿到优才签证后,如果您希望续签拿到香港永居身份的话,续签的重点就在于申请者(含受养人)是否在香港握有稳定职业或商业活动,是否留有相应的居住、纳税记录,唯有如此,续签成功的概率才能飙升。
04、香港优才计划7年后转申请永居
根据香港《入境条例》,连续通常居住于香港7年或以上可以申请香港永久居民,享有居留权。

这个通常居住,不是说7年内要时时刻刻在香港。入境处在审核申请人是否符合“通常居住”时,主要看的是他是否以香港为生活中心,包括以下:
1. 是否在港有固定住所
2. 是否受雇于香港本地的公司
3. 家庭成员所在地,如配偶子女是否在港居住/就读
4. 不在港的原因、区间、次数
7年期间可以做好相关细节记录,方便后面提交申请的时候有材料佐证
1. 连续7年的续签签证
2. 在港受雇/自雇证明
3. 在港缴税记录
4. 在港生活记录(买车/买房/买保险/租房/电话卡)
5. 消费流水证明
……
如果7年后不符合永居资格,也可以继续续签,直到满足永居条件再申请。
香港优才计划申请其实中间准备材料和撰写材料的环节有很多“潜规则”,建议专业的事情交给专业的人来做。省时省事,事半功倍!
如果你想申请香港优才,但不知道自己是否符合资格、是否有申请优势。或者想获取其他香港身份规划方案,欢迎扫码添加小助理微信。
优才及时规划续签,建立和香港充分的工作和生活关联。临时抱佛脚会导致严重后果,逗留期限缩短;续签次数增加,成本翻倍;转香港永居身份时间延迟,更为严重的是断签。

如果你的目标是拿到香港永居身份,让孩子有更好的升学选择,那么在找中介公司的时候,最好能找一家可以一条龙服务的,银河集团香港一站式服务强大,可以重点考虑下!银河陪跑8年助你从香港身份到永居, 选银河,靠谱!

如果你已经拿到香港身份,正在规划香港身份续签,可以点击链接做一个测评,看看自己续签成功率有多高,一次能续签多久,马上测评,10秒看答案
银河集团香港优才计划服务流程
2024政策调整后,优才计划大幅简化申请条件,并正式取消年度配额和计分制度。如果您找到银河协助申请,我们会指导您准备所需材料,包括个人简历、学历证明和工作经历等文件。同时,也会根据您的实际情况,协助撰写文书,突出个人优势和赴港意向,通过有吸引力的文案帮助提升申请成功率。

而且无论首次递交申请成功获批与否,银河都将为您自动启动二次服务保障,助力申请者提高获批几率。
以下是银河过往成功案例的部分展示:
银河集团拥有强大的一站式服务能力,不仅提供香港身份(优才/高才/专才/留学/投资入境计划)服务,还提供香港身份续签、永居服务等后续服务;香港择校评估、择校、插班服务等香港子女教育服务;香港公司注册、银河开户、公司强积金缴纳、香港公司年审/审计、香港公司信息变更服务。

如果你已经拿到香港身份,正在规划香港身份续签,可以点击链接做一个测评,看看自己续签成功率有多高,一次能续签多久,马上测评,10秒看答案