【2025香港优才新政】12月红利窗口持续!申请条件、获批率、7年续签转永居全流程拆解
【2025香港优才新政】12月红利窗口持续!申请条件、获批率、7年续签转永居全流程拆解

大家好,我是银河集团的Daiwei,全国移居中介排行榜TOP1,办理香港身份、创业及续签,认准银河集团。服务涵盖身份办理、项目筛选、店铺收购、办公室租赁,及后期招聘、商务运营管理等,续签与永居手续全包办。选银河,就是选专业懂香港、创业、续签的长期伙伴!银河【好生意·真经营】项目,助您身份、创业、续签转永居一路顺畅。详询银河Daiwei:18588443195 / 18588447901
2025 年 12 月香港优才新政的核心逻辑是 “提质提速”:取消综合计分制改为 “12 选 6” 硬性准入,审批周期压缩至 3-6 个月(重点产业 45 天加急),同时强化续签实质贡献核查。截至 12 月中旬,新政后优才申请量环比增长 42%,整体获批率 73%,但重点产业人才获批率达 91%,STEM 硕博获批率 88%,凸显 “精准选才” 导向。
12 月红利窗口的核心价值的是 “政策透明化 + 流程简化”:拒签原因明确化使二次申请通过率提升 30%,主动邀约机制覆盖 60 个紧缺专业,为真正有竞争力的申请人降低门槛。本文基于《优秀人才入境计划操作指引 2025 修订版》及 1.8 万 + 实操案例,全面拆解申请条件、获批率差异、7 年续签转永居全流程,帮申请人避开政策红线,高效锁定香港身份。

香港开公司、开店、香港身份申请、续签、永居递交都需要先做评估,如果你感兴趣,下方花10秒做个专业评估,后续有资深规划师回访,一对一为您制定方案 ↓↓找银河Daiwei:18588443195;18588447901
我能不能申请香港身份?30秒查看结果▼(免费测评)
https://www.galaxyoversea.com/detail/1?pla=d-gwwz-daiwei&spreadword=12


新政核心红利与获批率分层解析
(一)三大核心红利(窗口期专属优势)

(二)获批率关键影响因素(避坑核心)
行业适配度:紧缺领域(60 个专业)获批率较普通行业高 34%,非紧缺行业需通过收入 / 学历补足;
材料真实性:AI 筛查造假导致拒签占比 38%,重点核查收入流水与税单一致性、工作经验真实性;
评核项完整性:12 选 6 中满足 8 项及以上者获批率达 94%,仅满足 6 项者获批率 61%。
从最新申请政策角度来看:申请标准+续签永居=愈加严格
抓住新政策刚实施不久,申请人少,获批率高;
获批香港身份,要尽早搭建与香港关联(通常性居住+在港稳定收入);续签和转永居递交才有利的证明资料。需要申请+续签永居全方位规划请找银河Daiwei:18588443195;18588447901
我能不能申请香港身份?30秒查看结果▼(免费测评)
https://www.galaxyoversea.com/detail/1?pla=d-gwwz-daiwei&spreadword=12

银河集团提供香港身份从首次续签至永居的一站式服务套餐,涵盖多次续签及第七年永居申请。咨询办理找银河Daiwei,电话:18588443195


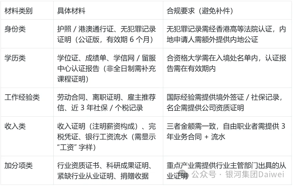
申请条件量化拆解(12 选 6 评核制 + 材料清单)
(一)基础硬性资格(缺一不可)年龄:年满 18 周岁;学历:硕士及以上学位,或合资格大学(205 所,内地 24 所)本科 + 3 年名企经验;经济能力:可负担本人及受养人在港 1 年生活开支(个人建议存款≥12 万港元,家庭≥36 万港元);品格:无香港及海外犯罪记录,无逾期逗留 / 非法工作等不良入境记录(需公证无犯罪证明)。
(二)12 选 6 评核制详解(量化达标标准)

(三)必备材料清单(优先级排序 + 合规要求)

(四)申请流程(3-6 个月闭环)
自评阶段(1 周):对照 12 项准则勾选达标项,确保至少 6 项,重点产业标记加急资格;
材料准备(1-2 个月):完成学历认证、工作经验梳理,重点产业人才准备行业适配证明;
线上递交(1 天):通过优才官网(https://www.immd.gov.hk/hks/services/visas/qmas.html)提交,缴费 600 港元 / 人;
审核补件(2-5 个月):AI 预审(1-2 周)→人工复核(重点产业 45 天 / 普通 3-4 个月),补件需在 1 个月内完成;
获批领证(1 周):接收获批邮件,赴港领取 3 年期居留签证,同步激活香港身份证。
如想在香港开店,想盘店,顺利满足身份续签永居+挣钱,可以找银河集团Daiwei:18588443195;18588447901;
我能不能申请香港身份?30秒查看结果▼(免费测评)
https://www.galaxyoversea.com/detail/1?pla=d-gwwz-daiwei&spreadword=12
好生意、真经营:提供海量生意项目、精准生意匹配、专业生意评估、全程生意指导及可靠生意保障等服务。需要请直接找银河Daiwei帮您规划:18588443195;18588447901;


7 年续签转永居全流程(分阶段量化要求)
(一)续签模式与核心要求(普通 vs 顶尖人才)

1、 就业续签(占比 60%,最稳妥)

2、 创业续签(占比 30%,灵活度高)

3、 定居续签(占比 10%,适合家庭为导向)

(三)转永居核心条件与流程
1、 永居申请硬性条件
持有优才签证满 7 年,无断签记录;
7 年期间累计在港居住,或每年返港≥3次且有稳定香港关联;
持续满足实质贡献要求(就业 / 创业 / 定居路径对应标准);
无犯罪记录及不良入境记录。
2、永居申请流程(4-6 个月)
准备阶段(6 个月前):梳理 7 年签证记录、工作 / 创业证明、纳税记录、居住痕迹(机票 / 消费 / 水电费单);
线上递交(1 天):通过入境处官网提交永居申请,缴费 / 人;
审核面谈(3-5 个月):面谈率约 15%,重点核实居住真实性与经济贡献,需携带原件材料;
获批领证(1 周):领取香港永久居民身份证,身份终身有效,可自由处置香港资产。
(四)续签转永居避坑指南(高发风险 + 解决方案)

香港身份办理及续签转永居全流程服务:生意顶让、项目对接、商业计划书定制、公司注册开户、办公室租赁、人才招聘、代运营及续签材料筹备。需要请直接找银河Daiwei帮您规划:18588443195;18588447901;
我能不能申请香港身份?30秒查看结果▼(免费测评)
https://www.galaxyoversea.com/detail/1?pla=d-gwwz-daiwei&spreadword=12

全流程实操行动规划(分阶段落地)
(一)申请前(1-2 个月)
精准定位:重点产业人才优先申请加急通道,普通申请人补足 12 选 6 评核项;
材料优化:收入证明、流水、税单金额统一,工作经验证明需体现行业适配度;
成本规划:预留申请费 600 港元、材料公证费(约 2000 元人民币)、赴港交通住宿费用。
(二)获批后首年(基础搭建期)
香港关联建设:开设香港银行账户(优先中银 / 汇丰),租赁长期住所(保留租房合同 + 水电费单);
续签筹备:就业者寻找与申请行业一致的工作,创业者完成香港公司注册并启动业务;
合规留存:每月整理银行流水、消费凭证,就业者记录工作成果,创业者留存业务单据。
(三)首签后 1-3 年(续签准备期)
经济贡献达标:就业者确保年薪≥30 万港元,创业者公司正常经营,有业务和资金往来;
居住痕迹积累:180天内需到港1次,保留交通、消费、工作相关凭证;
材料梳理:每季度整理薪资流水、税单、业务合同,避免临时拼凑。
(四)首签后 3-6 年(续签执行期)
贡献提升:就业者争取晋升加薪(年薪增长≥30%),创业者扩大业务规模(营业额增长≥67%);
行业深耕:加入香港行业协会,参与本地项目,强化行业适配证明;
永居规划:梳理前 5 年居住记录,调整后续返港频次。
(五)首签后 6-7 年(永居申请期)
证据链闭环:整理 7 年签证记录、工作 / 创业证明、纳税记录、居住痕迹,确保无遗漏;
面谈准备:提前模拟面谈问题(如 “在港工作 / 创业的核心贡献”),携带材料原件;
后续规划:获批永居后,可申请香港护照(全球免签 174 个国家 / 地区),享受低税率福利。
银河好生意和真经营——针对赴港创业服务
如果你想要去香港开公司发展事业,不知道如何招聘人,搭建团队,不知道如何租赁办公室,银河集团为您提供全方位的“好生意和真经营”服务。找银河Daiwei:18588443195;18588447901;
我能不能申请香港身份?30秒查看结果▼(免费测评)
https://www.galaxyoversea.com/detail/1?pla=d-gwwz-daiwei&spreadword=12

银河集团的“好生意”和“真经营”一站式服务
面对高才通、优才、新投资等申请和后续续签中的复杂性和不确定性,选择专业中介机构协助办理成为越来越多申请者的优先选择。银河集团作为香港身份规划领域的领军企业,提供从申请到永居的一站式服务,包括:

申请阶段
:根据申请人背景定制申请方案,确保材料齐全、符合要求。
续签阶段
:提供续签策略规划、材料审核、入境处补件应对、签证激活指导等服务。
永居阶段
:提供永居资格评估、材料整理、在线申请提交等服务。
1、 银河集团「好生意·真经营」服务
针对想要在香港创业自雇续签的申请人,银河集团推出「好生意·真经营」服务,通过真实合规经营香港业务,达到续签要求,并产生投资回报,实现续签+投资回报双赢。
银河“好生意和真经营”——针对赴港创业服务
如果你想要去香港开公司发展事业,不知道如何招聘人,搭建团队,不知道如何租赁办公室,银河集团为您提供全方位的“好生意和真经营”服务。找银河Daiwei:18588443195;18588447901;

服务内容:
真经营
:提供港岛中区海景办公空间,配备智慧门禁和智能柜7×24小时无间断服务,以及管家、行政、秘书等后勤支持,商业落地小组全程护航运营。
生态圈赋能
:链接产业链上下游,促成商业合作,帮助创业者融入香港商业生态。
适用人群:
适合想把业务转到香港的老板,通过香港公司拓展业务、享受税收优惠,满足续签要求,并有机会以顶尖人才标准完成续签,一次拿下6年签证。
2、 银河集团「好生意」服务
针对需要在港自雇续签但不知道做什么业务的朋友,银河集团新推出「好生意」服务,帮助申请人在香港盘一个好生意,现有店铺易上手,不仅可以续签,而且回本周期可见,能带来持续的投资回报。
服务内容:
项目库
:在库项目超过2000+,覆盖各行各业,全都是真实店铺,从现有东主手中收购,帮助申请人无缝对接香港创业。
全托管代运营
:专业团队负责日常经营、引流升级,用户只需选项目、投资金、收报告,人在内地也能轻松管理。
适用人群:
适合在港无业务的续签人士,通过收购现有店铺,利用香港营商环境优势,一键开启无痛创业。
银河集团的“好生意”和“真经营”服务,通过项目匹配、合规运营、风险隔离和续签指导,全面性解决了香港创业和身份续签中的关键痛点,尤其适合希望低成本、低风险进入香港市场并稳定续签的内地精英。
收个尾~
今日内容分享就到这里啦~
银河集团业务涵盖:香港身份申请、续签转永居,香港创业、就业咨询、房产、港宝教育等全方位、一站式的服务体系,确保申请人从申请到赴港后的身份续签永居及生活/创业得到妥善安排与保障。有需求请直接滴滴银河集团的Daiwei,享受专属的1v1咨询服务:电话/个微同V:18588443195;18588447901