香港优才计划续签需要多长时间?签证过期2个月还有弥补机会么?
 258
  258            

银河集团:2007年成立,被艾媒评为全国香港身份中介排行榜TOP1,成功案例30000+,续签拒批率为0,获大量客户好评和锦旗夸赞,港府力荐品牌,专注香港身份18年,为您提供香港身份、续签、创业续签、永居、香港中小学插班一站式服务 ,香港身份案例和续签规划都可以DD米粒妈(微电同步:18565851853)
22年底香港推出化多项“抢人才”措施以来,香港身份彻底爆火。 近期入境处处长郭俊峯在记者会上透露,2024年共14万宗人才入境计划签证获批,比2023年多4000宗。 其中香港优才计划,2024年一共63471人申请,11848人获批。
不少朋友来说已经通过优才拿到了香港身份,但问题在于,获批只是起点,成功续签和拿永居才是目标。
香港优才计划续签应该要什么时候开始准备呢?
什么时候可以递交续签手续呢?
审批多久?
如果香港优才身份过期了2个月还有补救的方式么?
这篇文章银河君就来给大家详细唠唠。
一、香港优才计划定义、12项申请条件、和优势人群
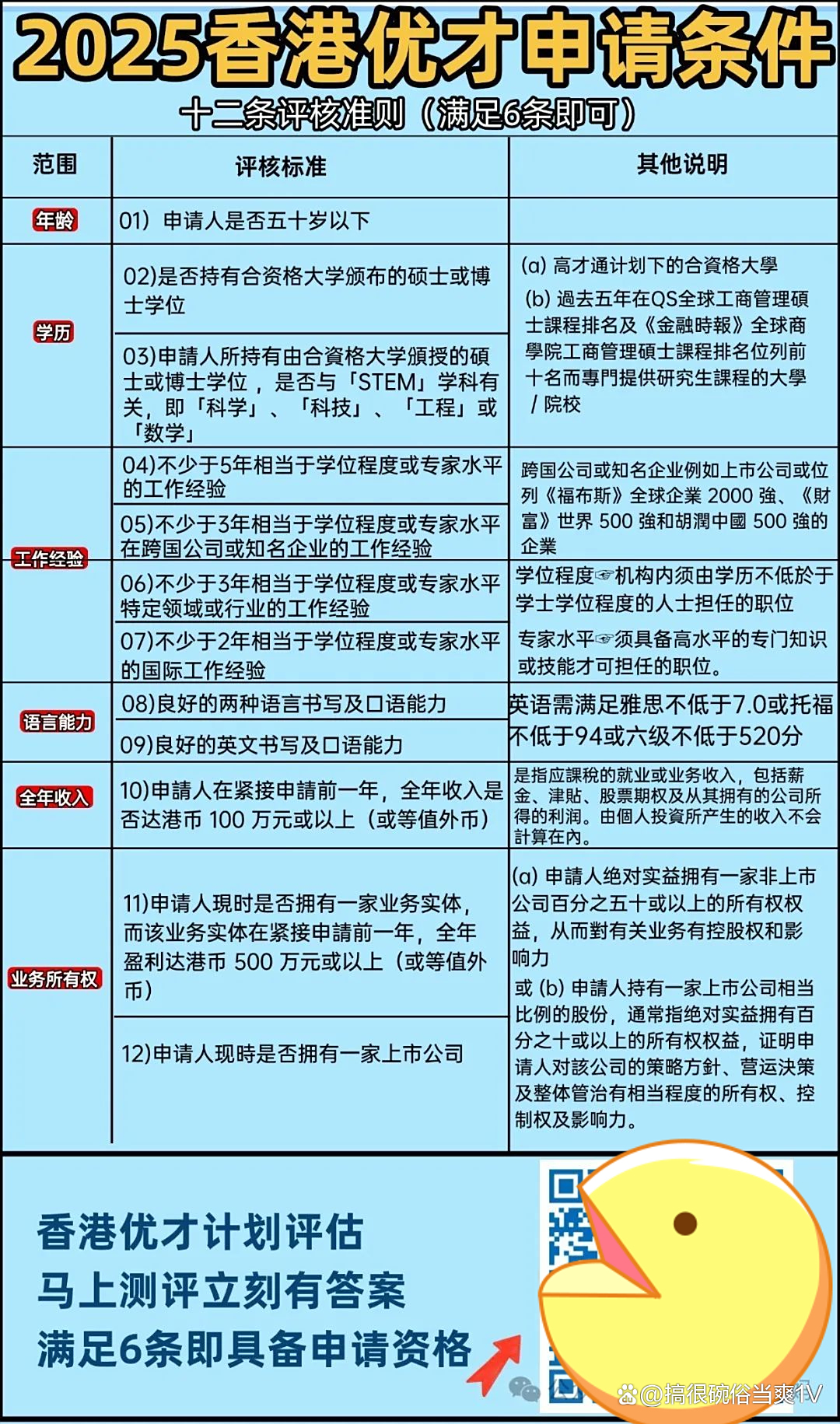
如果你还没有拿到香港身份,可以对照优才打分表,评估自己是否符合优才申请资格。香港优才计划并非人人都能申请,优才计划改版后需要满足4个基本申请条件和一项打分制度。一起来看看你是否达标。
01)优才基本资格:18岁或以上+无刑事罪行记录或不良入境记录+能独立负担本人及受养人居港期间的生活和住宿开支+具备由认可大学或高等教育院校颁授的大学学位。
02)优才综合计分制:综合计分制取消旧版打分制度,新版采用12项评核准则,需符合其中6项才可递交申请,这12项准则结合了高才的合资格院校名单、年收入要求,以及科才的 STEM 学科等要求,涵盖年龄、学历、语言能力、工作经验、全年收入、业务所有权等范畴 。

米粒妈提醒:2025年施政报告提前至9月,仅剩3个月。优才政策随时会调整,如果你已经达标6项,那么就抓紧申请,不要再观望了。2025年可能是最后一波优才红利。DD米粒妈详细咨询

如果你属于以下7类人群,申请新版优才更有优势:
01) 高学历人才
全球205所合资格大学硕士或者博士毕业,STEM(科学、技术、工程和数学)领域的硕士或博士毕业生更受欢迎。
02)有2年国际工作经验,如果有在跨国公司或海外名企的工作经历更佳。
03)英语能力强,雅思、托福、大学六级成绩佳。
04)海外名校硕博,海归精英备受港府青睐。
05)名企高管/科技研发人才,名企范围包括但不限于阿里、华为、大疆、腾讯这类高新高科技技术人才密集型的大厂。
06)特定行业人才 【金融】,【创新科技】、【国际贸易】在特定行业工作就可以加分。
07)企业家/上市公司老板,拥有上市公司10%的股份,或者拥有一家年收入达到500万利润的公司都可以获得加分,申请优才很有优势。
香港优才计划评估并不简单,先评估自己是否具备申请资格,再评估自己的优势和申请风险点,具体情况要结合到个人案例,不是一概而论的。
说实在话,对于普通人来说,优才真的很难,如果优才不能申请,可以通过高才、留学、专才、投资入境计划等方式办理香港身份,总之条条大道通罗马。
香港身份官方测评地址,点击链接测评
https://pages.galaxy-immi.com/evaluation/62?pla=v-gw-yinhegw&spreadword=V25061701
香港身份续签测评地址,点击链接测评
https://www.galaxyoversea.com/renewal/1?pla=v-gw-yinhegw&spreadword=V25061701XUQIAN
想要了解更多可以前往GZH【香港优才米粒妈】
一、香港优才计划续签模式、审批周期、续签时间节点、规划攻略
香港优才计划续签并不是一簇而就,提前规划和准备至关重要,临时抱佛脚,极有可能导致优才身份断签,从而失去香港身份。
这部分我将详细为大家介绍优才续签要求、续签模式、续签时间节点,以及续签攻略。
01、优才续签模式
①普通申请人:续签模式为“3+3+2”,即首次获批3年逗留签证,之后可以续签两次,每次2年,最终获得8年的居留签证,在首次3年逗留期内,需要证明自己在香港有稳定的生活和贡献。
②顶尖人才:续签模式为“3+5”,即首次获批3年逗留签证,然后续签获得5年逗留签证,满足7年后就能申请永居,顶尖人才的续签条件相对严格,既需要在港生活2年以上,也需要在港工作年收入超过200万。

02、优才续签办理时间
根据入境处规定,优才签证持有人需要在逗留期满前4周(也就是28天)递交续签申请。

来源:香港入境处官网
逗留期限是从你激活香港身份的时间算起的。
电子逗留签办理好后,你第一次用电子逗留签赴港拿到香港入境处的小白条,入境小白条显示的“批准逗留至XXXX年XX月YY日”日期,就是激活时间。
递交续签申请的时间要严格按照系统来,早一天晚一天都不行,例如2025年1月24日优才到期,提前28天,也就是必须到12月27日才可以递交申请。

如果小白条遗失,可以找香港入境处补办,如果你找银河办理的香港身份,可以直接找银河,银河会帮你解决小问题。
需要提醒各位朋友的是,办理续签手续时,申请人必须在港! 递交申请时要在现场,下载文件也要在现场,缴费也要在现场。缴费时不在香港,签证会被锁,必须本人到线下办事处缴费。 不要一入境香港就缴费,一旦遇到系统未及时更新的情况,依然会被锁。最好隔1-2小时。

一般提交所有所需材料之后,2-4周会有结果。等待下签期间可以离开,但为避免不必要的麻烦,一定在现有签证到期前回港。
03、优才续签要求
已于香港定居,以及对香港有所贡献。 例如担任学士学位程度、专家水平或高级的支薪职位,并获得稳定收入,或于香港建立或参与由具合理规模的业务。 可以通过香港居住生活或者赴港工作、赴港创业的多种方式续签续签。也可以多种方式相结合。续签方式比较多样,灵活性较高
04、香港优才续签方式
定居续签:租房、买房,或者送子女送香港读书等方式都可以建立有效的生活关联。
就业续签:受雇于香港公司+稳定收入;非雇佣模式+稳定收入
创业续签:创业续签需要真实运营,不能是空壳公司。 对于企业家朋友来说,在香港开一家公司,不论是强积金、工资,还是业务合同、公司流水之类的材料都能提供,配上香港的租房合同/地址证明,一般来说,拿到3年续签问题也不大。
同样是香港创业自雇续签,优才和高才要求大不相同,对应的续签方案也会有很大的差别。如果用高才的续签方案去套用优才的,就是“大财小用”。 如果用优才的续签方案去套用高才的,那可能不够用。过量会造成浪费,过少会有拒批风险,合适最重要。
如果想要低成本续签,就需要了解各种人才引进方式续签要求的差别,定制合适的续签方案,并做好充分的准备和规划。
05、优才续签难度
相较于高才、专才、留学等人才引进方式了,优才续签是最灵活、成本最低的方式,因此备受内地人士青睐。同样是创业续签,优才续签没有实体办公室可能也可以,对公司的利润要求也较低,一般来说月利润有1~4w左右就可了。在香港收购自助洗衣店、娃娃机这类低成本店铺,就能满足优才续签要求,续签成本远比高才续签要低。
06、优才续签规划时间线
优才续签在逗留快满时就需要递交申请,但是一定要提前做好续签规划,不然就容易导致续签失败,或者本来可以续签3年,结果只能续签1年的情况。 如果你是通过香港开公司创业续签,那么需要在续签前22个月注册香港公司,这样才更稳妥。续签前2~12个月处于风险预警阶段,这个时候再操作会有一定的风险。

简而言之,香港优才续签需要经历以下几个步骤。
优才获批后做好优才续签方案——尽早建立与香港工作和生活关联——准备续签材料——办理续签手续——拿到逗留签证
07、香港优才计划创业续签成本
如果长期不去香港,可以选择创业续签的方式续签优才。 创业续签通过率更高,操作更灵活。需要注意的是,创业续签流程更复杂,成本也更高。
创业续签设计的环节多,流程复杂,牵一发动全身,在任何一个环节卡壳就会影响续签结果,于是有不少人找中介机构协助,要找就找靠谱的中介口碑、行业影响力、是否专业、获批案例是否丰富这些都是重点考虑的。
创业续签因为涉及的东西比较多,价格也比较复杂,如果你想要找银河集团办理,可以DD米粒妈详细沟通。
总体算下来,一个人开公司自雇续签,七年下来成本差不多要五六十万。

如果你想要通过创业续签香港身份,可以购买银河集团的【事业星】套餐,银河【事业星】 提供办工位、员工招聘,以及香港公司注册、开户、年审、审计、报税、强积金、信息变更等一站式服务。如果需要购买单项服务也可以找我们。
三、香港优才计划续签后果、补救方法和建议
不少朋友都因为低估了香港身份续签的难度,选择了自己diy,平时太忙,错过续签时间节点,导致断签。
01、香港身份续签的四种情况
①情况一:提前递交申请,顺利衔接
做好充分准备,提前1个月递交了申请,签证时间无缝衔接。
②情况二:卡点申请,出现“空档期”
优才身份签证快到期,才递交申请,入境处1个月后才批出,中间出现了1个月的签证“空档期”。
③情况四:逾期申请(算断签)
因为忙,疏忽了优才续签这回事了,想起时才发现优才身份到期了几个月。这时不能通过线上递交续签手续了,她只能当天跑去入境处线下递交申请,续签也变难了。
④情况三:受养人身份跟着父母转换
起初作为爸爸的受养人的方式办理了香港身份,后来转为妈妈的受养人,获批了两年签证。只要受养人的签证在时间上无缝衔接,就不会算断签。如果中间也空档,那么就算断签。值得注意的是,优才获批后要确保已经完成激活程序,才能顺利转受养人身份。 完成受养人转换时,记得去入境处拿到“签证标签”(俗称小白条),确保新身份正式生效。
断签判定,一图搞定

02、香港身份断签后果
香港身份断签后,如果不及时补救会产生以下几个后果:
01)失去香港身份,所有福利失效。
02)如果孩子已经就读香港中小学,将被迫转学内地
03)孩子失去升学优势
04)孩子如果已经入读香港高校,可以继续读书,但不能享受学费减免,一年要多交十几万的学费。
05)香港永居时间清零。

03、香港身份断签后弥补措施
01)及时赴港线下递交申请,准备好充足的材料,并做好解释说明,让香港入境处理解你断签的理由。
02) 找中介公司协助。不少香港身份断签,后来找到银河集团申请续签,最后成功获批。

04、香港身份续签规划建议
01)做好续签规划非常重要,千万不要等到临近续签才想起要与香港建立工作或者生活关联,这时候很可能只能拿到一个短期逗留签证,本来可以拿3年的,结果拿1年,损失多大。这一年还可能是香港港入境处给您的预警:再不加强联系,下次续签就可能要断了。
02)、需要了解香港身份续签的最新政策, 比如说,2025年香港身份续签要求变难,高才临近续签节点才建立工作关联,最初两年不被计入永居时间;优才续签变难,如果通过就业续签优才,需要有稳定收入,保险可能不太靠谱,如果想要继续保留内地工作和生活重心,那么可以考虑走香港创业续签。
03)自己如果太忙,就不要DIY续签了;找专业中介公司帮忙,比如说银河集团,银河集团会帮助你规划好,细节到具体的时间节点,并且会做好详尽的通知提醒。什么时候该做什么,银河集团都有一套系统化的流程。错过续签时间节点这种事情,在银河集团是肯定是不可能发生的。
香港身份申请和续签,为什么内地人都想找银河集团?银河集团专注香港身份18年,行业影响力巨大,获批案例30000+ ,续签0拒批记录,为无数内地精英朋友成功办理了香港身份并成功续签转永居,一站式服务能力特强大。香港身份、续签、永居、插班、创业续签都可以DD银河米粒妈咨询(18565851853)
香港身份官方测评地址,点击链接测评
https://pages.galaxy-immi.com/evaluation/62?pla=v-gw-yinhegw&spreadword=V25061701
香港身份续签测评地址,点击链接测评
https://www.galaxyoversea.com/renewal/1?pla=v-gw-yinhegw&spreadword=V25061701XUQIAN
想要了解更多可以前往GZH【香港优才米粒妈】

香港身份官方测评地址,点击链接测评
https://pages.galaxy-immi.com/evaluation/62?pla=v-gw-yinhegw&spreadword=V25061701
香港身份续签测评地址,点击链接测评
https://www.galaxyoversea.com/renewal/1?pla=v-gw-yinhegw&spreadword=V25061701XUQIAN
想要了解更多可以前往GZH【香港优才米粒妈】
 
                 
                         
                 
            
        
        
    
    
 
         
         
         
         
         
         
         
         
             
        